INVITE TO ONE'S SIDE MEN OF WISDOM AND VALOR

新闻资讯

我们将不断超越自我,一如既往地为客户创造价值,努力以更加优质的产品和服务赢得客户的长久信任!

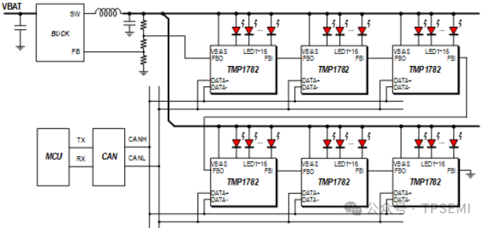
TMP1782 一款线性16通道,带自适应反馈控制和CAN差分接口的低边LED驱动器

TMP1782

是一款专门为汽车动态照明应用而设计的LED线性恒流驱动器,单颗芯片拥有16个通道,每通道额定电流高达 200mA,电流精度±5%,TMP1782可以支持16路PWM独立调光,每个通道都可以独立进行12位PWM调光和6位Analog调光,其中PWM调光频率可编程,最高可达到1kHz。

该器件支持稳健、高速的CAN差分接口,DATA+、DATA-引脚耐压达到了20V,波特率最大可支持2Mbit/s,可实现远距离跨 PCB板运行,在灯板端可省去外部的CAN收发器,从而优化系统BOM,单个CAN总线运行可以支持16 个 IC级联在一起,可创建 256 通道解决方案。

image.png


TMP1782

具有自适应反馈控制 (AFC) 功能,减少系统的热损耗,可最大限度地提高系统效率。其前端的降压稳压器的输出电压可实时调整,以使通道上的电压保持在寄存器设定的水平上,如200mA时净空电压300mV。

image.png

TMP1782

具有良好的温升表现,常温Ta= 25℃,Pd=3.04W,温升仅64.4℃。测试条件:Ta= 25℃,VP& EN = 6.5V, ISET = 200mA(3kΩ),  VLED1 ≒ 0.95V,TMP1782搭载在EVB上。

image.png

不同Pd之下的温升表现:

1.VLED1~16 = 0.625V, ILED = 3.2A,Pd=0.625V * 3.2A = 2.00W

2.VLED1~16 = 0.9375V, ILED = 3.2A,Pd=0.9375V * 3.2A = 3.00W

3.VLED1~16 = 1.25V, ILED = 3.2A,Pd=1.25V * 3.2A = 4.00W

image.png



TMP1782还采用展频(FSS) 功能,其LED 电流斜率和通道间输出相移都可进行数字配置,利用这些功能可以实现EMC/EMI的优化。

TMP1782具有丰富齐全的诊断保护功能,它具有LED 开路/短路检测,其中开路阈值可配置,按照系统要求选择不同的保护方案(打嗝模式或锁存模式),另外还提供ISET 引脚开路/短路保护,以及过热预警、过温关断保护,一旦发生故障情况,故障指示器将拉低并设置相应的故障寄存器。

TMP1782内置可编程OTP,配合故障安全 (/FS) 指示器可实现灵活的失效安全Fail Safe模式配置,来帮助实现功能安全系统设计。

TMP1782 采用侧面镀锡的Wettable 32QFN(5mmx6mm)封装,并符合 AEC-Q100 Grade1 认证。

图片

(图文信息转自 TPSEMI)




关于怡海能达

  深圳市怡海能达有限公司(SHENZHEN E-MANTECH CO.,LIMITED)成立于2014年,注册资本一千万人民币,其前身是成立于2005年的深圳市海能达科技发展有限公司。公司致力于成为中国电子行业电子元器件首选交易平台,目前是日本村田Murata一级代理商、AVX代理商、飞利浦Philips电源代理商、KEC代理商、芯导Prisemi代理商、晶丰明源BPS代理商、新世纪GPI代理商、泰凌TELINK代理商、SGX代理商、微智(WE-smart)代理商等。产品涵盖通讯、汽车、工控、医疗、家电、照明、电源、安防、新能源及消费电子等领域;业务遍布香港、华南、华东、华北、华中、西南等区域。

      联系电话:0755-88352448 88352450

      官网:www.hi-mantech.com

      公众号:E-Mantech

      QQ:800004227

      邮箱:service@hi-mantech.com

      地址: 深圳市福田区深南大道6033号金运世纪大厦9D-F